国际一流院校普遍重视战略规划的落实和评估,注重对过程的监控,注重规划评估和不断完善。学校为规划的实施制定具体的目标和衡量标准,然后据此对规划的执行情况进行评估,并根据评估结果对规划进行调整和完善,以更好地适应形势的变化,体现规划的弹性。所做的评估通常有两种。一是经常性的评估,每月一评或者每年一评。二是总结性的评估,即在战略规划完成后进行评估。国际一流院校对战略目标的测评、监控和管理,主要有以下做法。
一、建立专门机构负责监督落实规划的执行
为了提高规划执行的力度,国际一流院校一般都会建立专门的机构,负责规划的监督落实。不少院校的规划监督机构会制定年度评估计划(annual assessment),对规划实施情况进行跟踪,各规划执行部门每年提供一份进展报告(progress report)。康奈尔大学的规划与预算部(Division of Planning and Budget)既是规划制定部门,也是规划监督部门。卡内基·梅隆大学(CMU)不仅有专门的规划监督机构,而且对其监控的内容和监控操作人员的素质和能力都有很明确的要求。具体而言,其战略规划实施中的监控任务主要由指导委员会(又称督导委员会,Steering Committee)来担当。指导委员会不仅对CMU战略规划实施给予全面的方向指导,而且严格控制战略规划实施的时间,并且督促战略规划实施各个部门和学院的全力合作,寻求战略规划实施的财力、物力和人力等多方面的保障和支持。此外,为了更加科学有效地监控战略规划实施情况,该校还设定了战略规划实施的激励考核办法、并适时调整学校战略规划实施方案。
二、预算以规划为依据
资源配置是实现规划目标的最重要的保障。如果预算不以规划为依据,规划就会成为一纸空文。爱荷华大学教务长Allen在爱荷华大学规划(2005-2010年)出台后要求“预算应该遵循规划,而不是规划遵循预算”。爱荷华大学在过去5年中,坚持预算政策以战略规划为导向,一方面把资金投向规划确定的重点领域,集中财力,保证重点,确保规划目标实现;另一方面,新的预算模型将根据规划执行情况,激励、支持和奖励那些在实现战略规划目标方面取得进展的单位。
三、建立评估指标体系
国际一流院校发展规划常常可以看到目标和措施下都列出了“benchmarks”或者“metrics”,即用于衡量的标准或者一些参考数值。对于它们的作用,杜克大学在战略规划中做了如下说明:评估规划的执行情况,以便对规划作出调整完善。在评估过程中,最重要的是制定适合本校的评估标准与指标,制定明确的关键绩效指标,明确达到怎么样的状态才表明已经完成了使命,用哪些指标可以衡量工作完成的有效性。例如,悉尼大学在2006—2010年策略规划中建立了33个关键业绩指标,其中教学方面的指标有14个。在这14个有关教学的关键业绩指标中,涉及本科生教育和研究生教育的各占一半。属于本科生教育的关键业绩指标有:在校生完成课程后的一般技能;在校生是否获得好的教学资源;在校生的总体满意度;毕业生全职就业情况;毕业生继续深造情况;学生滞留情况;学生保持就学进程情况。有关研究生教育的关键业绩指标同样有类似的7个。香港大学规划(2009-2014年)的最后一部分,专门详细论述了执行与评价指标(Implementation and Profile Indicators)(见表一)。
表一:香港大学规划(2009-2014年)评价指标体系

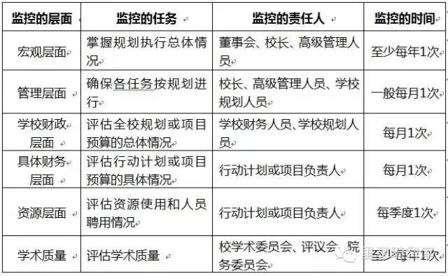
四、建立多层次的监控系统
通过建立战略监控系统,在多个层面上对规划的实施进行监控(见表二)。每一层面的监控都有不同于其它层面的信息需求,高层面的监控依赖于基层的监控,宏观层面的监控需要得到有关重大问题和高风险活动的总结性信息。高级管理层有责任对战略规划的实施情况进行监控,并建立专项规划执行进程报告机制,少数情况下也可以直接进行监控。同时,高级管理层要定期检查评估学校的监控系统,通过实施某项任务的操作性计划、领导实施某项任务的高级管理人员的口头或书面报告、学校规划部门的口头或书面报告、专题会议等渠道,获得足够的监控信息并质询、核实信息的可靠性和一致性。例如,悉尼大学校长每周召开一次工作碰头会,研讨规划的执行情况。校长本人或委托副校长跟踪规划实施过程,及时监测和复审执行过程。
表二:规划监控系统示意表

五、强调对规划的不断完善
国际一流院校的规划理念认为,规划是一个不断循环的前进过程,环境是不断变化的,要在执行过程中不断发现问题,调整目标,不断对规划进行评估和完善。例如,悉尼大学要求每年的财务预算为战略规划的执行和绩效管理提供经济保障,学校每年对各单位的年度工作计划执行情况进行监督检查,并与下一年度的预算拨款直接挂钩。美国爱荷华州立大学研究室和校长办公室每年会根据目标实现情况编写规划实施进展报告,报告主要以图表的形式直观地表现目标实现程度,以及与设定目标值的差距。进展报告不仅提交爱荷华州立大学董事会,还通过网站向全校及社会公布。普利茅斯大学每年都会对大学的规划文本进行年度性回顾和“滚动推进”,比如最初的计划是2004-2009年规划,则第二年就修订发展为2005-2010规划,依次类推,每年都会形成一个新的五年计划。根据对上次规划执行情况的总结、对当前环境的分析以及对未来趋势的预测,修正原有规划中不适应的部分,同时制定年度操作计划和财务预算,以此保证大学能够依据环境的变化进行决策。